Поиск по сайту:

 


По базе:  

микроэлектроника, микросхема, микроконтроллер, память, msp430, MSP430, Atmel, Maxim, LCD, hd44780, t6963, sed1335, SED1335, mega128, avr, mega128  
  Главная страница > Статьи




Электронные пускорегулирующие аппараты (ЭПРА): история, принцип работы, проблемы. Популярные микросхемы для ЭПРА

Появление люминесцентных ламп явилось следствием попыток развить достоинства ламп накаливания и минимизировать их недостатки, в частности, увеличить срок службы и экономичность лампы. Обе эти задачи были успешно решены. Время работы люминесцентных ламп составляет порядка 12 - 15 тысяч часов (для сравнения - срок службы ламп накаливания составляет около тысячи часов). При этом световая отдача люминесцентных ламп превышает световую отдачу ламп накаливания примерно в пять раз.

Люминесцентные лампы представляют собой газоразрядные источники света, работающие по следующему принципу: под воздействием электрического поля в парах ртути, закачанной в герметичную стеклянную трубку, возникает электрический разряд, сопровождающийся ультрафиолетовым излучением. Нанесенный на внутреннюю поверхность трубки люминофор преобразует ультрафиолетовое излучение в видимый свет. Подбирая соответствующие виды люминофора, можно изменять цветовые характеристики ламп.

По форме различаются линейные, кольцевые, U-образные, а также компактные люминесцентные лампы.

Схема люминесцентной лампы приведена на рисунке 1.

Люминесцентная  лампа
Рис. 1. Люминесцентная лампа

Люминесцентные лампы, как и все газоразрядные лампы, из-за их отрицательного внутреннего сопротивления не могут работать непосредственно с сетевым напряжением и нуждаются в соответствующих пускорегулирующих аппаратах (ПРА). Основные функции ПРА:

  • предварительный нагрев катодов для инициации эмиссии электронов;
  • создание стартового напряжения, вызывающего разряд;
  • ограничение протекающего тока

До последнего времени схема ПРА выглядела следующим образом (см. рис 2).

Схема электромагнитного ПРА
Рис. 2. Схема электромагнитного ПРА

При замыкании выключателя напряжение сети прикладывается к стартеру. Стартер состоит из стеклянного баллона, заполненного инертным газом, в котором размещены биметаллические контакты, к выводам которых припаян конденсатор для подавления радиопомех. Баллон и конденсатор помещаются в отдельный кожух.

Под действием сетевого напряжения газовый промежуток в стартере ионизируется. Ток 0,05 А протекает по цепи: сеть, дроссель, катод лампы, стартер, катод лампы, сеть. Ионизированный газ нагревает биметаллические контакты, которые замыкаются через доли секунды, и ток возрастает до 0,5 А. Катоды лампы разогреваются, испускаются электроны, вызывающие нагрев газовой смеси в лампе.

После замыкания биметаллических контактов ионизация газа в стартере прекращается. Стартер начинает остывать, и через десятые доли секунды контакты размыкаются. Ток в цепи прекращается. В дросселе возникает ЭДС самоиндукции 600 - 800 В. Напряжение самоиндукции складывается с амплитудным напряжением сети и вызывает пробой газового промежутка в лампе. Ток протекает по цепи: сеть, дроссель, катод лампы, газовый промежуток, катод лампы, сеть.

Разряд в парах ртути создает ультрафиолетовое излучение. Оно воздействует на люминофор и вызывает его свечение в видимом спектре.

После зажигания лампы ее сопротивление уменьшается и на обмотке дросселя создается падение напряжения 100 - 110 В, а на лампе - 100 - 120 В. Стартер, рассчитанный на рабочее напряжение 220 В, перестает работать и окончательно остывает. Для предотвращения снижения cos (коэффициента мощности) за счет индуктивности, к зажимам сети иногда подключают бумажный конденсатор емкостью 3 - 9 мкФ 400 В (на рисунке не показан).

Такая схема обладает рядом недостатков:

  • Питание током сетевой частоты может вызывать мерцание лампы, причем не обязательно с частотой 100 Гц (когда сетевое напряжение переходит через 0, газ частично деактивируется и свечение падает). Мерцание может происходить не каждый полупериод, а каждые 3 - 4 - 5 полупериодов.
  • Дроссель на сетевой частоте часто гудит.
  • Стартер, работающий не синхронно с сетевой частотой, вызывает, так называемый, фальстарт лампы (несколько вспышек перед зажиганием), последний снижает ресурс работы лампы в несколько раз.
  • Коэффициент мощности цепи лампы вследствие наличия дросселя не превышает 0,5. При мощности лампы 40 Вт, 12 - 15 Вт расходуется в дросселе на его нагрев до 100° С и выше, а коэффициент мощности (cos ), равный 0,5, говорит о том, что такое устройство представляет собой весьма неудачную нагрузку для сети.
  • При выходе лампы из строя, через конденсатор, подключенный параллельно зажимам сети, просто течет реактивный ток 0,6 А. При выходе из строя конденсатора, коррекция коэффициента мощности прекращается, но выяснить это "на глаз" нельзя, так как визуально ничего не меняется.

Электронные балласты появились в начале 80-х, а с начала 90-х завоевали широкую популярность. По сравнению с электромагнитными балластами, электронные балласты являются достаточно дорогими устройствами, однако начальные затраты компенсируются их высокой экономичностью. Их основные преимущества по сравнению с электромагнитными ПРА:

  • уменьшение на 20 % энергопотребления (при сохранении светового потока) за счет повышения светоотдачи лампы на повышенной частоте и более высокого КПД ЭПРА по сравнению с электромагнитным ПРА;
  • увеличение на 50 % срока службы ламп благодаря щадящему режиму работы и пуска;
  • снижение эксплуатационных расходов за счёт сокращения числа заменяемых ламп и отсутствия необходимости замены стартеров;
  • дополнительное энергосбережение до 80 % при работе в системах управления светом;
  • отсутствие шумов;
  • отсутствие мерцания;
  • стабильность освещения при колебаниях электрического напряжения (обычно в пределах 200 - 250 В);
  • возможностью управлять яркостью лампы.

Блок-схема электронного балласта выглядит следующим образом:

Блок-схема электронного балласта
Рис. 3. Блок-схема электронного балласта

Для исключения мерцаний и гула следует питать лампу током высокой частоты (20 кГц и выше). Для повышения коэффициента мощности (cos ) реактивный ток должен возвращаться не в сеть, а в промежуточный накопитель, не связанный с ней, и подпитывающий лампу при переходе сетевого напряжения через ноль. Таким образом, схема будет состоять из сетевого выпрямителя, ВЧ генератора высокого напряжения и реактивного балласта. При этом предпочтительно подключать параллельно лампе не стартер, а конденсатор, замыкающий первичную цепь и создающий условие резонанса. Балласт фактически превращается в импульсный источник питания и требует защиты как по входу, так и по выходу.

Учитывая, что холодный пуск снижает время работы лампы в несколько раз, необходимо предварительно разогреть ее электроды. Также, необходимо реализовать защиту генератора от неисправной лампы. Кроме того, любой импульсный источник питания должен на входе иметь эффективный помехоподавляющий фильтр. Отсутствие фильтра на входе приведет к отсутствию электромагнитной совместимости (ЭМС) в помещении с чувствительной и тонкой измерительной аппаратурой.

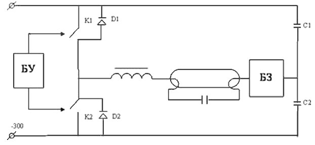
Наиболее часто для управления лампами применяются полумостовые схемы. Обобщенная полумостовая схема приведена на рис. 4. Она является инвертором постоянного выпрямленного сетевого напряжения в переменное ВЧ напряжение. Здесь К1 и К2 - ключи, управляемые логическим блоком БУ, а БЗ - блок защиты от деактивированной лампы. Конденсаторы С1 и С2 образуют искусственный ноль.

Обобщенная полумостовая схема
Рис. 4. Обобщенная полумостовая схема

Последний вопрос: как разогреть электроды лампы перед пуском? Видимо, самым красивым решением является частотный метод управления, который должен обеспечивать БУ.

Реактивный ток балластного дросселя будет подзаряжать конденсатор фильтра сетевого выпрямителя вместе с конденсаторами С1, С2. Так как защита по выходу от деактивированной лампы возлагается на блок защиты БЗ, включенный в ее цепь, то появляется возможность параллельно включить вторую лампу со своим балластным дросселем и блоком защиты. При этом, при выходе из строя одной лампы, вторая будет нормально работать.

Мостовая схема не получила широкого распространения, так как содержит вдвое большее число силовых транзисторов. Ее применение оправданно только при больших мощностях (сотни Ватт) или использовании люминесцентных ламп с большим рабочим напряжением, например, импортных люминесцентных мощностью 80 Вт и более или ламп типа ДРЛ. В мостовой схеме (или полном инверторе) нагрузка (в данном случае лампа) находится в одной диагонали моста транзисторов, а питающий источник (причем один) - в другой диагонали. По сравнению с полумостом мост имеет более низкий КПД (на один переход транзистора больше).

В настоящее время ЭПРА, представленные на рынках России, можно разделить на две группы по ценовому признаку: простые ЭПРА сопоставимые по цене с электромагнитными балластами (70 - 80 руб. за ЭПРА 2 х 40 Вт) и высококачественные ЭПРА по цене намного превосходящие электромагнитные (350 - 600 руб. за ЭПРА 2 х 40 Вт). Трудности реализации качественных ЭПРА обусловлены:

  • Низкими тарифами на электроэнергию.
  • Действиями недобросовестных фирм-однодневок, желающих получить сиюминутную прибыль за счет прямого подлога и нарушения требований ГОСТ.
  • Косностью мышления потребителя оценивающего сиюминутную выгоду при приобретении осветительных систем.
  • Жесткой конкуренцией с электромагнитными балластами.

Для реализации балластов первой группы, независимо от страны происхождения (Китай, Россия, Турция, страны Балтии, Белоруссия), применяется традиционное решение - автогенераторная схема с трансформатором и выходным каскадом на биполярных транзисторах. Основной недостаток данных ЭПРА - отсутствие защиты от аномальных режимов работы. Отсутствие предохранителя и защиты от деактивированных ламп - норма для балластов этой группы. Штатный режим работы этих ЭПРА тоже не всегда нормален. Это связано, прежде всего, с повышенной температурой транзисторов полумоста составляющей примерно 100 °С, большими потерями в дросселях и низкими предельными температурными характеристиками конденсаторов. Точность установки частоты невысока, и велика вероятность возникновения емкостных токов. Кроме этого балласты этой группы, предназначенные для двух ламп, неустойчиво работают в одноламповом режиме, когда вторая лампа вышла из строя или не подключена, что тоже вызывает повышение рабочей температуры всего устройства. Все это приводит к небольшому сроку работы балластов, который составляет не более 3000 часов. Производители таких ЭПРА, пытаясь удержаться в допустимом температурном режиме, занижают выходную мощность, в результате мощность 40-ваттной лампы при эксплуатации с таким балластом составляет не более 25 Вт. Некоторые балласты не имеют пассивного корректора коэффициента мощности, и данный коэффициент имеет значение 0,6 - 0,7, что сравнимо с электромагнитными балластами. Результатом является повышенный расход электроэнергии. Также одним из существенных недостатков ЭПРА этой группы является отсутствие входного фильтра и элементов осуществляющих предварительный разогрев катодов ламп. Производители таких балластов считают использование этих компонентов непозволительной роскошью. Таким образом, в основной своей массе, балласты этой группы могут называться ЭПРА с очень большими оговорками.

ЭПРА второй группы отличаются высоким качеством и не имеют указанных выше недостатков, но цена этих балластов не позволяет реализовывать их на российском рынке в массовом порядке.

Рассмотрим наиболее популярные микросхемы, которые применяются сегодня в качественных ЭПРА (рис. 5, 6, 7).

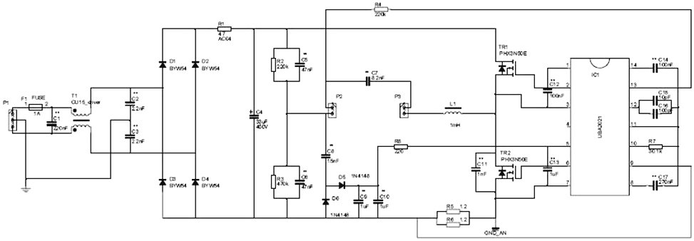
Схема ЭПРА на основе микросхемы UBA2021 фирмы NXP
Рис. 5. Схема ЭПРА на основе микросхемы UBA2021 фирмы NXP

Схема ЭПРА на основе микросхемы ICB1FL02G фирмы Infineon
Рис. 6. Схема ЭПРА на основе микросхемы ICB1FL02G фирмы Infineon

Схема ЭПРА на основе IR2520D фирмы IR
Рис. 7. Схема ЭПРА на основе IR2520D фирмы IR

Основное отличие данных микросхем - рабочая частота. У микросхемы фирмы NXP она составляет 39 кГц, у Infinion - 40 кГц и у IR может устанавливаться в диапазоне от 35 до 85 кГц.

Микросхема Infinion требует большого количества навесных элементов (на рисунке приведена упрощенная схема), но она снабжена стабилизатором напряжения. Основной плюс микросхемы IR - возможность установки конструктором рабочей часты. Однако при этом есть опасность попасть на резонансную частоту лампы, что приведет к сокращению срока службы. С этой точки зрения, оптимальной является микросхема NXP, отличающаяся достаточно низкой, жестко заданной рабочей частотой, что в результате приводит к относительно небольшим потерям. Кроме того, в отличие от микросхемы IR, микросхема NXP обеспечивает защиту от емкостного режима. Хотя, нельзя не отметить основное преимущество IR - меньшие размеры и несколько меньшее количество навесных элементов.

Рассмотрим работу балласта на основе микросхемы UBA2021 более подробно.

Недорогой электронный балласт UBA2021 был разработан для управления люминесцентной лампой Philips TDL58W или ей подобных ламп.

Схема в целом представляет собой полумостовой инвертор, питающийся напряжением. Он рассчитан на работу с питающим напряжением 230 В 50 - 60 Гц. Ключевым компонентом схемы является микросхема UBA2021, предназначенная для управления компактными и трубчатыми люминесцентными лампами. Микросхема - высоковольтный драйвер, обладающий всеми необходимыми функциями для корректного управления предварительным нагревом, поджигом и горением лампы. Кроме того, микросхема обеспечивает сдвиг уровня и управление (включены драйвер верхнего плеча и компенсационная обратная связь) двумя мощными дискретными КМОП-транзисторами PHX3N50E, а также защиту от емкостного режима.

Основные преимущества - низкая стоимость и небольшое число периферийных элементов.

Работа лампы и ЭПРА делится на 3 фазы:

  • Предварительный нагрев
  • Поджиг
  • Горение

Рассмотрим все фазы поочередно.

Ниже приведены осциллограммы тока и напряжения в лампе при использовании электронного балласта UBA2021.

Осциллограммы тока и напряжения в лампе
Рис. 8. Осциллограммы тока и напряжения в лампе

Включение

После включения выпрямленное питающее напряжение поступает на буферный конденсатор С4 через ограничитель пусковых бросков R1. Буферный конденсатор сглаживает пульсации напряжения (удвоенной частоты сети). Результат - высокое постоянное напряжение Vhv, которое подается на вход полумостового инвертора (силовые компоненты TR1, TR2, L1, C7, лампа C5 и C6). При включении конденсаторы низкого напряжения C9, C10 и C13 заряжаются высоким напряжением через резисторы R2, R4, электрод лампы и вывод 13 микросхемы UBA2021, который внутренне соединен с выводом 5 во время фазы включения. Как только напряжение VS на конденсаторе С13 достигает 5.5 В, происходит сброс микросхемы UBA2021.

После первоначального сброса транзистор TR2 открывается, а TR1 - закрывается. Благодаря этому, конденсатор компенсационной обратной связи С12 заряжается через петлю компенсационной обратной связи микросхемы UBA2021. Далее напряжение питания VS растет и, когда оно превышает 12 В, схема начинает генерировать колебания. Ток питания микросхемы устанавливается на уровне 14 мА. Система входит в фазу предварительного нагрева.

Примечание. Система снабжена функцией защиты от запуска при отсутствующей лампе. При отсутствии электрода цепь питания разрывается.

Фаза предварительного нагрева

КМОП-транзисторы TR1 и TR2 открываются попеременно. В средней точке моста возникает переменное напряжение квадратной формы, изменяющееся от 0 до Vhv. Стартовая частота - 98 кГц. При этих условиях схема, образованная D5, D6 и C8 параллельно C10 может взять на себя функцию питания низким напряжением от цепи питания при запуске. В течение примерно 1.8 с (время предварительного нагрева Tpre, задается конденсатором С17 и резистором R7) система находится в фазе предварительного нагрева, когда контролируется ток электрода лампы. Это позволяет обоим электродам лампы разогреваться в заранее определенном оптимальном режиме. Разогреваются эмитирующие электроды, и электроны в больших количествах эмитируются в лампу. Теперь лампа поджигается при намного более низком напряжении, так что электрическая нагрузка на лампу и схему сводится к минимуму, что обеспечивает долгий срок службы лампы.

После начала генерирования колебаний небольшой переменный ток начинает течь через среднюю точку полумоста через L1, C7 и электроды лампы. Частота постепенно снижается, а ток возрастает. Скорость уменьшения частоты задается конденсатором С14 и внутренним источником тока. Частота перестает снижаться, когда достигается определенное переменное напряжение на резисторах предварительного нагрева R5 и R6, примерно через 3 мс после включения. Теперь UBA2021 управляет переменным током через электроды, измеряя падение напряжения на резисторах R5 и R6.

Во время всего предварительного нагрева частота полумоста намного выше резонансной частоты L1 и C7 (55.6 кГц), так что напряжение на C7 является достаточно низким и не позволяет лампе зажечься. Если напряжение будет высоким, лампа загорится слишком рано, что приведет к почернению ее концов. Этот феномен называется холодным поджигом.

Номинал балластной спирали L1 определяется необходимым током лампы, емкостью C7 и рабочей частотой в фазе горения. Величина минимальной емкости С7 зависит от L1 и напряжения, при котором лампа остается не зажженной при заданном токе предварительного нагрева и минимальном напряжении сети. В результате конденсатор C7 = 8.2 нФ обеспечивает наилучшие характеристики предварительного нагрева.

Фаза поджига

По истечении времени предварительного нагрева UBA2021 снижает частоту полумоста до нижнего порога fb(39 кГц). Скорость уменьшения частоты сейчас намного ниже, чем в фазе предварительного нагрева. Частота переключения приближается к резонансной частоте контура, образованного L1, C7 и электродами лампы, на которой сопротивление блокирующих конденсаторов для постоянного тока С5 и С6 довольно мало. В худшем случае напряжение зажигания лампы TDL58W при низкой температуре составляет 600 В. Комбинация балластной спирали L1 и конденсатора С7 выбирается таким образом, чтобы напряжение на лампе превышало данный верхний уровень. Напряжение зажигания лампы определяет максимальное значение С7 при заданном значении L1 исходя из нижней частоты fb микросхемы UBA2021. Нижняя частота fb задается резистором R7 и конденсаторами C15/C16. Максимальное время поджига составляет 1.7 с (15/16 от Tpre) и задается С17 и R7. UBA2021 может переходить к фазе горения двумя способами:

  • Если частота fb не достигнута, переход осуществляется по истечении максимального времени поджига Tign
  • По достижении частоты fb

Фаза горения

В фазе горения частота обычно падает до fb (39 кГц), которая используется в качестве номинальной рабочей частоты. Однако, схема разработана таким образом, чтобы использовать упреждающее управление UBA2021, так что частота зависит от тока через вывод 13 микросхемы. Упреждающее управление активируется по достижении частоты fb.

В фазе включения конденсаторы низкого напряжения C9, C10 и C13 заряжаются высоким напряжением Vhv через резисторы R2, R4, электрод лампы и вывод 13 микросхемы UBA2021, который внутренне соединен с выводом 5. В фазе горения вывод 13 соединяется в выводом 8. Теперь ток через резисторы R2 и R4 используется для получения информации для цепи упреждающего управления, чтобы управлять частотой переключения полумоста. Он пропорционален амплитуде выпрямленного напряжения сети Vhv. Пульсации сети (100 - 120 Гц) фильтруются конденсатором С17. В результате мощность лампы остается более или менее постоянной при изменении напряжения сети в диапазоне 200 - 260 В. Параметры приведены в таблице 1.

Таблица 1. Напряжение в сети и мощность в лампе

Vmains [V] Pmains [W] Plamp [W] [%]
200 52.0 47.6 92
210 53.5 48.9 91
220 54.4 49.6 91
230 55.0 50.0 91
240 55.4 50.2 91
250 55.6 50.3 91
260 55.8 50.3 90

где Vmains - напряжение сети, Рmains - мощность, потребляемая от сети, Plamp -мощность излучения лампы, - КПД.

На частотах выше 10 кГц лампу можно рассматривать, как резистивную нагрузку. Эффективность лампы на частотах выше 10 кГц значительно возрастает по сравнению с лампами, работающими на частоте 50 - 60 Гц. Это означает, что лампа TDL58W потребляющая 50 Вт на высокой частоте дает столько же света, сколько лампа TDL58W, потребляющая 58 Вт на частоте 50 - 60 Гц.

Защита

Для защиты схемы от перегрузок в микросхему UBA2021 встроена схема защиты от емкостного режима. Данная защита активна в фазах поджига и горения. Для этого UBA2021 анализирует условия переключения при нулевом напряжении при каждом цикле переключении полумоста. Это делается посредством отслеживания напряжения через R5 и R6. Если напряжение в момент включения TR2 ниже 20 мВ, это значит, что схема работает в емкостном режиме.

При обнаружении емкостного режима UBA2021 повышает частоту переключения. Скорость повышения частоты намного выше, чем скорость снижения во время предварительного нагрева и поджига. В результате, частота переключения поднимается выше резонансной частоты. Если емкостной режим больше не обнаруживается, частота опускается до частоты упреждающего управления. Защита от удаления лампы включена в цепь низковольтного питания UBA2021. Если удалить лампу, переменное напряжение на С6 будет равно 0, так что низкое напряжение питания на UBA2021 исчезнет. Когда будет установлена новая лампа, схема заработает вновь. При этом нет необходимости выключать балластную схему.

Наконец, схема не запускается при отсутствующей лампе. В этой ситуации пусковой резистор R4 отключен от напряжения Vhv.

Силовые компоненты

Применяется конденсатор С4 серии ASH-ELB 043, специально разработанный для балластов электронных ламп, со сроком эксплуатации 15 000 часов при 85°С. КМОП-транзисторы применяются серии PHX3N50E. Благодаря использованию принципа переключения при нулевом напряжении потери на переключение двух КМОП-транзисторов сведены к минимуму. Потери мощности - это, главным образом, потери на проводимость. При этом устройства нагреваются в зависимости от термосопротивления Rth и сопротивления сток-исток Rds,on. Длительность фаз предварительного нагрева и поджига довольно мала, так что выбор типа КМОП-транзистора определяется током в балластной катушке индуктивности в фазе горения. Транзистор PHX3N50E поставляется в корпусе SOT186A, Его параметры VDSS = 500 В и Rds,on < 3 Ом.

Балластная катушка индуктивности L1 индуктивностью 1 мГн сконструирована для работы с пиковым током поджига до 2.5 А, так что систему можно использовать без защитного заземления. Применяется катушка с сердечником E25/13/7, материал сердечника 3C85.

Конденсатор С7 емкостью 8.2 пФ типа KP/MMKP 376 сконструирован для работы с высокой скоростью изменения напряжения (dV/dt) при высокой частоте следования импульсов. Он рассчитан на напряжение пик-пик до 1700 В.

Вывод из написанного выше: микросхема UBA2021 является оптимальным драйвером люминесцентных ламп. Она недорогая, требует небольшого количества внешних элементов, надежна и обеспечивает оптимальный режим работы люминесцентной лампы.

Владимир Захаров,
Компания Гамма Санкт-Петербург






 
Впервые? | Реклама на сайте | О проекте | Карта портала
тел. редакции: +7 (995) 900 6254. e-mail:info@eust.ru
©1998-2023 Рынок Микроэлектроники