ШИМ - контроллеры семейства LinkSwitch®-LP
Семейство микросхем LinkSwitch-LP предназначено для замены линейных источников питания на мощностях до 3 Вт. Микросхемы данного семейства обладают всеми основными достоинствами микросхем Power Integrations. Построение источника питания теперь просто, как никогда ранее. К примеру, зарядное устройство на базе микросхем LinkSwitch-LP будет состоять всего из 14 элементов! Подобное зарядное устройство будет обладать следующими достоинствами - малые габариты, малый вес, высокий КПД и энергетическая эффективность (EcoSmart), интелектуальная защита от перегрева и пр. На данный момент ни одна другая микросхема для импульсного источника питания не сможет "похвастаться" таким количеством встроенных функций и такой простотой схемы для применения в маломощных зарядных устройствах.
Отличительные особенности данного семейства:
- Самое дешевое и простое решение для маломощных источников питания из всех ныне существующих!
- Очень малая выходная нестабильность, благодаря использованию собственной технологии IC trimming? кроме этого отсутствует необходимость в элементе схемы Clamp.
- Универсальное входное напряжение 85-265 VAC - позволяет использовать изделия на основе микросхем Power Integrations в любой точке земного шара.
- "Интеллектуальная" защита от перегрева (с встроенным гистерезисом в 70 градусов) - удовлетворяет всем промышленным стандартам защиты от перегрузки, а автоматический перезапуск при охлаждении микросхемы делает устройство более удобным.
- Контроль за напряжением и током заряда в первичной цепи, делает ненужным использование оптопары для контроля обратной связи а также всех связанных с ней элементов.
- Технология энергосбережения EcoSmart позволяет снизить энергопотребление источника питания на холостом ходу до 150 мВт при входном напряжении 265 Вольт. Устройство на основе ЛЮБОЙ микросхемы Power Integrations - будет удовлетворять ВСЕМ существующим на данный момент стандартам энергосбережения.
- Частотный джиттер снижает ЭМИ и тем самым минимизирует цену фильтрующих компонентов.
Области применения:
- зарядные устройства для мобильных телефонов, беспроводных телефонов, MP3/аудио плееров, электробритв и др.

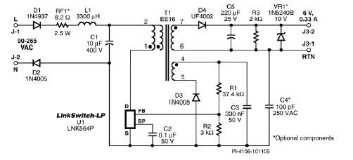
Пример схемы на базе микросхемы LinkSwitch-LP

Печатный узел построенный по этой схеме
| Тип |
Выходной ток, мА |
Корпус |
| 230 VAC ±15% |
85-265 VAC |
| Адаптер |
Печатный узел |
Адаптер |
Печатный узел |
LNK562P/G |
1.9 Вт |
1.9 Вт |
1.9 Вт |
1.9 Вт |
DIP-8 SMD-8 |
LNK563P/G |
2.5 Вт |
2.55 Вт |
2.5 Вт |
2.5 ВтW |
DIP-8 SMD-8 |
LNK564P/G |
3 Вт |
3 Вт |
3 Вт |
3 Вт |
DIP-8 SMD-8 |
Документация:
| |
 |
862 kB Engl Обзор микросхем семейства |
| |
 |
1810 kB Engl Применение |